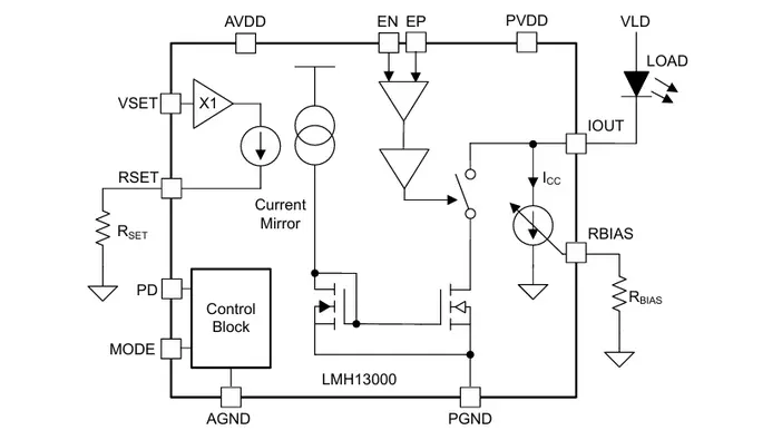
Texas Instruments stellt neue Bausteine für die Fahrzeugautomatisierung vor. Im Fokus steht der neue LMH13000 – ein integrierter High-Speed-Lidar-Lasertreiber, der mit einer Anstiegszeit von nur 800 ps eine um bis zu 30% größere Reichweite gegenüber diskreten Lösungen ermöglicht. Mit einem integrierten Treiber für LVDS-, CMOS- und TTL-Steuersignale reduziert das Bauteil den Platzbedarf und senkt die Systemkosten. Das kompakte Design erleichtert die Integration von Lidar-Modulen in unterschiedlichste Fahrzeugarchitekturen. Der LMH13000 gewährleistet durch eine stabile Stromabgabe von bis zu 5 A bei lediglich 2% Abweichung über einen weiten Temperaturbereich von -40 °C bis +125 °C eine deutlich zuverlässigere Einhaltung der Augensicherheitsanforderungen gemäß FDA-Klasse 1 als konventionelle Treiberlösungen.
BAW-basierte Clocks für maximale Zuverlässigkeit
Mit den neuen CDC6C-Q1 Oszillatoren sowie den Clock-Generatoren LMK3H0102-Q1 und LMK3C0105-Q1 stellt TI außerdem die ersten Automotive-Clocks auf BAW-Basis (Bulk Acoustic Wave) vor. Diese bieten nach Firmenangaben eine um das 100-fache höhere Zuverlässigkeit im Vergleich zu Quarzoszillatoren (FIT-Rate: 0,3) und sind resistent gegenüber Temperaturschwankungen, Vibrationen und elektromagnetischen Einflüssen.
mmWave-Radar für Front- und Eckbereich
Mit dem neuen AWR2944P mmWave-Radarsensor erweitert TI zudem seine bewährte Radarplattform. Der Sensor bietet unter anderem ein verbessertes Signal-Rausch-Verhältnis, höhere Rechenleistung, größeren Speicher sowie einen integrierten Radar-Hardwarebeschleuniger, der die Ausführung von Machine-Learning-Algorithmen direkt am Sensor ermöglicht.
Die Vorserienversionen des LMH13000, CDC6C-Q1, LMK3H0102-Q1, LMK3C0105-Q1 und AWR2944P sind ab sofort über TI.com erhältlich. Weitere Varianten des LMH13000, darunter eine automotive-qualifizierte Version, folgen im Jahr 2026. (oe)
