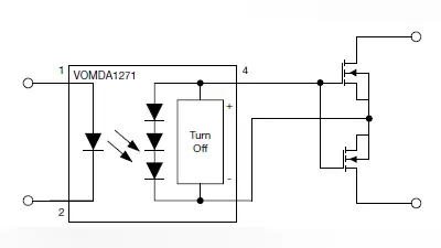
Rutronik führt mit dem VOMDA1271 von Vishay einen Automotive-zertifizierten MOSFET-Treiber mit einer integrierten Schnellabschaltung zur Anwendung bei Automotive-Vorladerelais, Wandladegeräte, Gate-Treiber für Hochspannungs-MOSFETs und BMS für EV und HEV im Produktportfolio. Dieser bezieht den gesamten für die Ansteuerung seiner internen Schaltkreise erforderlichen Strom vom Infrarot-Emitter auf der Niederspannungs-Primärseite der Isolationsbarriere. Die Bauteile haben ein Photovoltaik-Gate-Array und benötigen somit keine zusätzliche Stromversorgung, um die benötige Isolationsspannung zu gewährleisten. Das dadurch vereinfachte Design ermöglicht geringere Kosten und reduziert den Platzbedarf. (oe)
Weitere Informationen zum VOMDA1271
