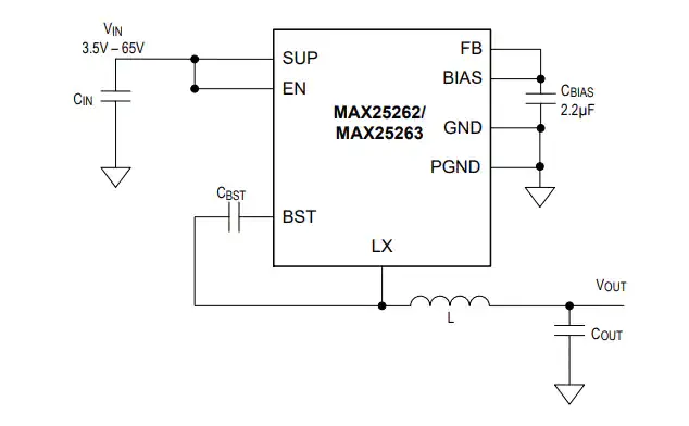
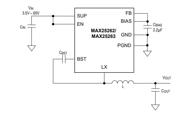
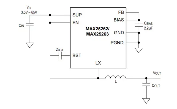
Die Modelle MAX25262/MAX25263 von Analog Devices (Vertrieb u. a. über Mouser Electronics) sind kleine, synchrone Abwärtswandler mit integrierten High-Side- und Low-Side-Schaltern. Sie liefern bis zu 2 A/3 A bei Eingangsspannungen von 3,5 V bis 65 V und nehmen dabei nur 3,5 µA Ruhestrom bei Nulllast auf. Sie zeichnen sich durch eine minimale Einschaltdauer von 20 ns aus, was große Abwärtswandlungen in einem einzigen Schritt ohne Überspringen von Zyklen ermöglicht. Ein maximales Tastverhältnis von 98% und ein niedriger High-Side-FET-Einschaltwiderstand erlauben einen niedrigen Dropout-Betrieb für Applikationen mit niedriger Eingangsspannung. Die Bausteine bieten zwei feste Ausgangsspannungen von 5 V und 3,3 V. Außerdem können die Bauteile mit einem externen Widerstandsteiler für Ausgangsspannungen von 1 V bis 20 V konfiguriert werden. (oe)
